PRODUCT CENTER
- 品质 · 锅炉 -
|
常压燃油(气)热水锅炉用于住宅小区、写字楼、学校、医院、酒店等集中供暖与生活热水供应。也适用于游泳馆、温室、养殖场等需恒温热水的场所。无压运行更安全,节能环保,适合大面积采暖及日常热水需求,是民用及小型公共建筑常用热源。
收藏
商品说明
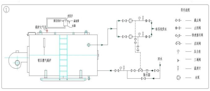
常压燃油(气)热水锅炉 锅炉主要结构: ◆燃油(气)常压热水锅炉是卧式内燃湿背式锅壳锅炉。其主要结构由锅壳、炉胆、转烟式、烟管等组成,适用轻油、重油、城市煤气、天然气等多种燃料。 ◆烟气三回程设计,采用波形炉胆,螺纹烟管,尾部烟道可增设冷凝节能器,吸收烟气中的显热和潜热,从而提高锅炉的热效率(可达98%)。 ◆采用优质进口燃烧机,燃烧安全,噪音低,安全系数高且环保指标均符合国家要求。锅炉本体与膨胀水箱相连,膨胀水箱直通大气,常压下运行,无安全隐患。 ◆锅炉运行实现全自动控制,对出口水温自动调节,锅炉自动点火程序启动,配缺水、过热、超压、中途熄火等多种报警连锁保护装置,确保锅炉高效、安全、可靠运行,结构紧凑,外形美观,运输安装方便。 ◆采用硅酸铝毡+反射玻璃棉保温,外覆彩钢板外皮不锈钢压条,保温效果良好,明快的外观,优雅的色泽,美观大方。 常压燃气锅炉应用系统示意图
安装使用说明书
|
